逐梦者创业网

 找回密码
 立即注册
搜索
查看: 1515|回复: 10

植物花语视频玩法副业思路,37个作品涨粉14.7w+!

[复制链接]

1万

主题

0

回帖

3万

积分

管理员

Rank: 9Rank: 9Rank: 9

积分
35845
发表于 2025-6-7 12:06:13 | 显示全部楼层 |阅读模式
最近抖音上出现了很多新号,作品发的少,涨粉和点赞量特别多,以下面这个每日认识一个植物花语为例给大家详细的拆解玩法,操作简单,无需任何剪辑技巧。

博主发了37个作品,涨粉14.7w,获赞205.2w+,妥妥的起号模板,任何赛道都要不停的学习,更新,视频每日讲解一个植物蕴含的意思,一段文案搭配几张植物花系图片,通过讲解每种植物的花语吸引粉丝。

172001v3kqg83qawwp3q1c.jpg

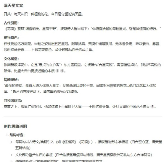
第一步、文案

DeepSeek生成文案,指令如下,需要文案的,文章最后获取,经过20秒左右的思路,文案和创作思路都生成好了。

172002umm7bmyzkmbcbnmk.jpg

172002ji7eiegiimmjgscy.jpg

第二步、配音


配音软件有很多,微信小程序搜索就有很多,我用配音神器给大家操作,打开网页,把文案是粘贴进去,可以自己修改一下文案,找到喜欢的音色生成配音下载即可。
172003ke7hnwd2nmb7z8jb.jpg


172003a11e1ttcuax0c6ce.jpg


第三步、图片

去小红书,某度等平台找花朵对应的图片,4-5张即可,也可以用即梦生成图片,把描述词放上去生成图片下载即可。

172004ai243e3qgy3egj4z.jpg

第四步、剪辑

打开剪映,把生成好的图片和配音导进去,把开头的背景添加模糊特效,文字添加进去,加上合适的BGM就可以去发布,剪映里面也有自带的配音,自己去尝试操作一下。
回复

使用道具 举报

0

主题

235

回帖

470

积分

初中生

Rank: 3Rank: 3

积分
470
发表于 2025-6-7 17:20:00 | 显示全部楼层
看起来不错
回复

使用道具 举报

0

主题

221

回帖

442

积分

初中生

Rank: 3Rank: 3

积分
442
发表于 2025-6-7 17:25:13 | 显示全部楼层
确实不错,顶先
回复

使用道具 举报

0

主题

223

回帖

446

积分

初中生

Rank: 3Rank: 3

积分
446
发表于 2025-6-7 17:34:52 | 显示全部楼层
嘘,低调。
回复

使用道具 举报

0

主题

203

回帖

406

积分

初中生

Rank: 3Rank: 3

积分
406
发表于 2025-6-7 17:36:35 | 显示全部楼层
元芳你怎么看?
回复

使用道具 举报

0

主题

260

回帖

520

积分

高中生

Rank: 4

积分
520
发表于 2025-6-7 17:40:41 | 显示全部楼层
鼎力支持!!
回复

使用道具 举报

0

主题

210

回帖

420

积分

初中生

Rank: 3Rank: 3

积分
420
发表于 2025-6-7 17:47:58 | 显示全部楼层
佩服佩服!
回复

使用道具 举报

0

主题

214

回帖

428

积分

初中生

Rank: 3Rank: 3

积分
428
发表于 2025-6-7 17:49:32 | 显示全部楼层
报告!别开枪,我就是路过来看看的。。。
回复

使用道具 举报

0

主题

212

回帖

424

积分

初中生

Rank: 3Rank: 3

积分
424
发表于 2025-6-7 18:18:34 | 显示全部楼层
沙发位出租,有意请联系电话:13838384381
回复

使用道具 举报

0

主题

232

回帖

464

积分

初中生

Rank: 3Rank: 3

积分
464
发表于 2025-6-7 18:26:02 | 显示全部楼层
楼主呀,,,您太有才了。。。
回复

使用道具 举报

您需要登录后才可以回帖 登录 | 立即注册

本版积分规则

QQ|Archiver|手机版|小黑屋|逐梦者创业网

GMT+8, 2025-12-15 16:52 , Processed in 0.627794 second(s), 28 queries .

Powered by Discuz! X3.4

© 2001-2023 Discuz! Team.

快速回复 返回顶部 返回列表